订阅电子报,掌握最新科技与产业趋势
Silanna
Flyback PWM Controller with Integrated Active Clamp Circuit
SZ1110
The SZ1110 is an Active Clamp Flyback (ACF) PWM Controller that integrates an adaptive digital PWM controller and the following Ultra High-Voltage (UHV) components: active clamp FET, active clamp driver and a start-up regulator.
OVERVIEW
The device provides ease-of-design of a simple flyback controller with all the benefits of an ACF design, including recycling of the leakage inductance energy of the flyback transformer and limiting the primary FET drain voltage spike during the turn-off events. Employing Silanna’s OptiModeTM digital control architecture, the SZ1110 adjusts the device’s mode of operation on a cycle-by-cycle basis to maintain high efficiency, low EMI, fast dynamic load regulation and other key power supply parameters in response to varying line voltage and load.
Furthermore, the switching frequency is confined within a tight frequency band for simplified EMI filtering. In addition, adaptive digital control of active clamp operation enables near ZVS turn-on of the primary FET and clamps the drain voltage during the turn-off, thus further improving efficiency and reducing EMI.
Unlike conventional ACF designs, tight tolerances of the clamp capacitor and leakage inductance values are not required for proper operation of the circuit in high volume production. Moreover, a small 3.3 nF clamp capacitor is sufficient to realize the benefits of ACF operation. The SZ1110 is well suited for high efficiency and high-power density AC/DC power adapters. The device is designed for up to 33 W output power, including USB PD and Quick Charge applications.
The SZ1110 is available in a space-saving 16-pin SOIC package.
FEATURES
APPLICATIONS
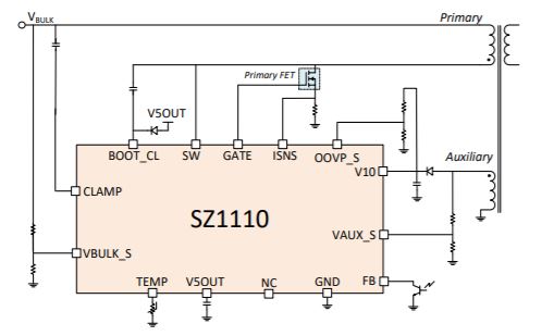
BLOCK DIAGRAM

*Silanna Authorized Distributor
The device provides ease-of-design of a simple flyback controller with all the benefits of an ACF design, including recycling of the leakage inductance energy of the flyback transformer and limiting the primary FET drain voltage spike during the turn-off events. Employing Silanna’s OptiModeTM digital control architecture, the SZ1110 adjusts the device’s mode of operation on a cycle-by-cycle basis to maintain high efficiency, low EMI, fast dynamic load regulation and other key power supply parameters in response to varying line voltage and load.
Furthermore, the switching frequency is confined within a tight frequency band for simplified EMI filtering. In addition, adaptive digital control of active clamp operation enables near ZVS turn-on of the primary FET and clamps the drain voltage during the turn-off, thus further improving efficiency and reducing EMI.
Unlike conventional ACF designs, tight tolerances of the clamp capacitor and leakage inductance values are not required for proper operation of the circuit in high volume production. Moreover, a small 3.3 nF clamp capacitor is sufficient to realize the benefits of ACF operation. The SZ1110 is well suited for high efficiency and high-power density AC/DC power adapters. The device is designed for up to 33 W output power, including USB PD and Quick Charge applications.
The SZ1110 is available in a space-saving 16-pin SOIC package.
FEATURES
- Integrated UHV Active Clamp FET, Active Clamp Driver, and Start-up Regulator
- Capable of over 94% Efficiency
- Flat Efficiency Across Universal (90 - 265 Vac) Input Voltage and Load
- Tight Switching Frequency Regulation for Improved Input EMI Filter Utilization
- Up to 146 kHz Switching Frequency Operation
- OptiMode™ Cycle-by-Cycle Adaptive Digital Control
- Multi-Mode Operation (Burst Mode, QR, VMS)
- QR Valley Mode Switching for low EMI
- Self-Tuning Valley Detection
- OTP, OVP, OCP, OPP and OSCP Protections
- <50 mW No Load Power Consumption
- Up to 33 W Output Power ▪ 16-pin SOIC Package
APPLICATIONS
- High Power Density AC/DC Power Supplies
- High Efficiency Power Adapters
- USB-PD/QC AC/DC Power Adapters
- Battery Chargers for Mobile Devices
BLOCK DIAGRAM

*Silanna Authorized Distributor


