订阅电子报,掌握最新科技与产业趋势
Monolithic Power Systems
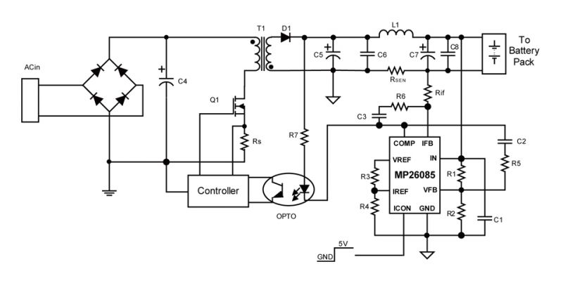
MP26085 | CC/CV Controller
MP26085
MP26085是一款电压和电流控制IC,它集成了精确的参考电压和电流源,适用于电池充电器、开关稳压器系统的副边控制器,以及其他需要精确电压和电流控制系统的应用。


产品详情
MP26085是一款电压和电流控制IC,它集成了精确的参考电压和电流源,适用于电池充电器、开关稳压器系统的副边控制器,以及其他需要精确电压和电流控制系统的应用。该控制器将开关电源输出端的直流电压和电流水平分别与参考电压和电流限制进行比较。并通过光耦合器向原边PWM控制器IC提供反馈。其电流源由外部控制,可通过补偿来自电流采样电阻的信息来修改电流限制级别。MP26085采用8引脚SOT23封装。
产品特性和优势
- 恒压和恒流控制
- 1.223V内置参考电压,精度为1%
- 宽输入电压范围:7V 至 20V
- 具有ORED输出和1MHz带宽的两个运算放大器
- 内置电流发生器,带启用/禁用功能
- 采用 8引脚SOT23 封装
*MPS Authorized Distributor


