订阅电子报,掌握最新科技与产业趋势
Monolithic Power Systems
MP6925A - Synchronous Rectifier
MP6925A
Fast Turn-off, CCM/DCM Compatible Dual-LLC Synchronous Rectifier with improved Noise Immunity, and enhanced driver for fast switching

产品详情
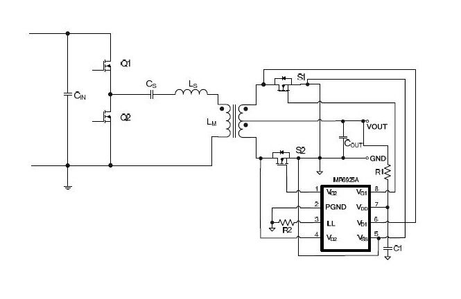
MP6925A是一款用于LLC谐振变换器同步整流的双路快速关断智能整流器。此款芯片可驱动 2 个 N-通道 MOSFETs,可将正向电压调节降至 VFWD 值(大约 45mV),并能在开关电流变成负值之前关断 MOSFETs。
MP6925A 具有轻载功能,可在轻载下闭锁栅极驱动器,限制电流低于 175μA。 MP6925A 的快速关断功能可以同时支持连续导通模式(CCM)和断续导通模式(DCM)。
MP6925A 最大限度地减少了现有外部元器件的使用,采用SOIC-8封装。
产品特性和优势
- 可与标准逻辑电平 MOSFET一起工作
- 符合能源之星(Energy Star)要求
- 快速关断总延迟为 35ns
- 4.2V 至 35V VDD 宽输入工作电压范围
- 轻载模式下静态电流为 175µA
- 支持 CCM、CrCM 和 DCM 工作模式
- 支持上管与下管整流
- 采用 SOIC-8 封装
*MPS Authorized Distributor


